光刻胶卡脖子核心领域:核心原料与配套试剂市场竞争格局概览
光刻胶的生产需要多种原料,包括树脂、单体、光引发剂、溶剂等,这些原料的选择和配比直接影响光刻胶的性能。我国高端光刻胶树脂和光引发剂(光敏剂)基本依赖进口,国产化率比光刻胶成品更低,尤其是KrF、ArF等高端品种所需的特定原材料在国际市场中难以获取高质量供应,增加了稳定生产的难度。
一、光刻胶上游原料
光刻胶的基本组分包括感光树脂、光引发剂(或光敏剂)、溶剂、单体和其他助剂。光引发剂对光刻胶的感光度和分辨率起决定作用;树脂作为基本骨架,决定硬度、柔韧性、附着力、曝光前后溶解性、光学及耐蚀性能;溶剂既溶解各种化学成分,也是后续光刻化学反应的介质;单体作为活性稀释剂,用于部分类型的光刻胶中降低光固化体系粘度并调节光固化材料性能;助剂则用于改善涂布均匀性、增强附着力、控制流变性等辅助性能。

图1 光刻胶组分示
资料来源:网络。

表1 光刻胶成分及其功能
资料来源:公开资料,深企投产业研究院整理。
从成本结构来看,PCB光刻胶与半导体光刻胶差别较大。PCB光刻胶中,树脂成本占比30%-40%,单体成本占比15%-25%,光引发剂成本占比10%-20%,溶剂+助剂成本占比10%-15%。半导体光刻胶中,树脂成本占比40%-75%,光引发剂成本占比20%-30%,溶剂+助剂成本占比10%-15%。
目前我国光刻胶原材料市场基本被国外厂商垄断,尤其是树脂和光敏剂高度依赖于进口,国产化率很低。
二、光刻胶树脂市场格局
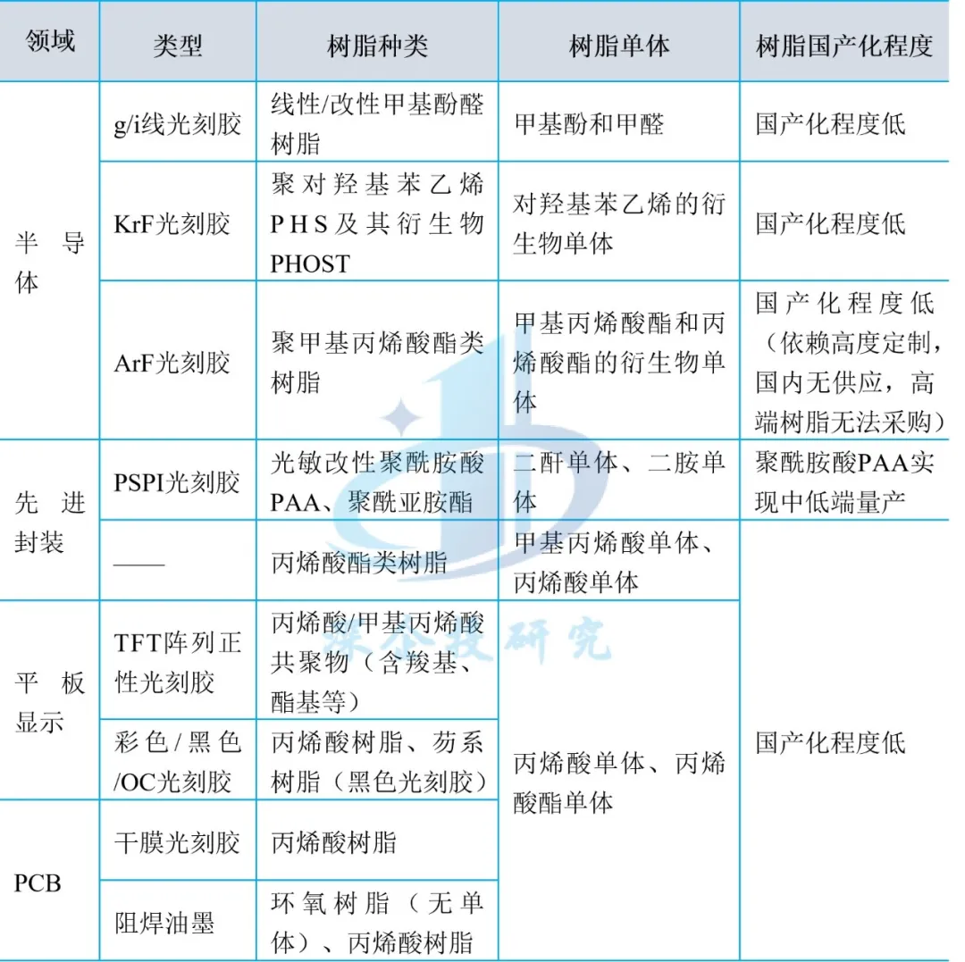
光刻胶树脂是由低分子量单体经高分子合成工艺制备而成,合成路径涵盖酚醛缩合、阳离子聚合、阴离子聚合及活性自由基聚合等多种反应机理。其中,单体作为基础构筑单元,通过聚合反应形成高分子量树脂骨架。由于不同光刻胶体系对成膜性、溶解速率和抗刻蚀性等性能指标存在差异化要求,实际应用中需匹配相适应的树脂类型。常用的光刻胶树脂包括酚醛树脂、丙烯酸树脂PHS/HS-甲基丙烯酸酯共聚物等合成树脂。从半导体光刻胶情况看,随着光刻工艺曝光波长的缩短,从G线/I线到KrF、ArF准分子激光,再到极紫外光EUV,相应的树脂也从酚醛树脂发展到各种含羟基、酯基等基团的聚合物。

表2 光刻胶树脂种类及国产化水平
半导体光刻胶的波长越短,树脂含量越低、溶剂含量越高。例如,G线/I线树脂含量占10-20%,KrF光刻胶树脂含量低于10%,ArF及EUV光刻胶树脂含量低于5%。成本结构上,尽管先进制程树脂用量减少,但对树脂标准要求严苛,成本占比反而更高。例如,KrF光刻胶中树脂成本比例高达75%,光敏剂为23%左右,溶剂仅2%。
全球主要光刻胶企业普遍具备核心树脂的自主研发与生产能力。其中,东京应化TOK、JSR、信越化学、富士胶片等头部厂商采取高度垂直整合策略,其核心树脂主要用于自有光刻胶生产,基本不对外销售;而住友化学(通过子公司住友电木)和杜邦则在特定品类或合作框架下,向外部客户供应部分类型的光刻胶树脂。
此外,还有一类是业务涵盖电子材料的高分子材料及树脂供应商或精细化工龙头,如日本曹达、东洋合成、三菱化学、丸善石化、群荣化学、旭有机材、综研化学、DIC、大赛璐等,可为光刻胶制造商提供定制化树脂产品,尤其在KrF及面板光刻胶领域扮演重要角色。其中,旭有机材、综研化学、DIC、大赛璐等企业还在中国大陆设立树脂生产基地,但以工业级树脂生产为主,近年来旭有机材等企业开始扩大中国基地光刻胶用树脂的生产规模。
高端光刻胶树脂整体依赖外资和进口。整体来看,高端光刻胶树脂市场仍由日本企业主导,技术壁垒高、供应链封闭。目前,中国大陆内资厂商在该领域尚处于产业化初期,对高端光刻胶树脂的需求基本依赖外资及进口,国产替代亟待突破。

表3 全球光刻胶树脂主要供应商
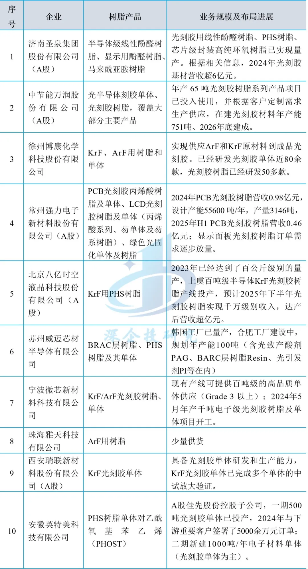
部分内资光刻胶企业在树脂垂直供应方面取得突破。我国内资光刻胶企业中,正在构建树脂—光刻胶垂直一体化供应链,推进上游树脂自研自产并取得明显的企业主要是彤程新材(A股)和艾森股份(A股)。彤程新材的半导体和显示光刻胶用树脂均已实现技术突破,具备光刻胶酚醛树脂研发、中试、量产、配方评价等一整套开发和量产体系,产能建设同步推进,在建光刻胶树脂产能2250吨/年,其中高分辨率I 线光刻胶用切割酚醛树脂已稳定中试生产,2025年将建成2条量产线;KrF光刻胶用PHS树脂已量产,年内将新增2条量产专用线;TFT阵列高耐热光刻胶用酚醛树脂实现中试放大;LCD正性有机绝缘膜光刻胶丙烯酸树脂量产线建设中。艾森股份自研的光刻胶树脂涵盖丙烯酸树脂、PHS树脂、聚酰胺酯/聚酰胺酸/PBO树脂、酚醛改性树脂等,具备光刻胶树脂的供应能力,内部供应可能达到数十吨级别(具体未披露)。
除了自研自产的光刻胶企业以外,中国内资光刻胶树脂企业主要包括圣泉集团(A股)、万润股份(A股)、徐州博康、常州强力新材(A股)、北京八亿时空(A股)、苏州威迈芯材、宁波微芯新材等。其中,圣泉集团是国内酚醛树脂龙头,PCB油墨电子级酚醛树脂的最大供应商,也是少数实现芯片级、显示级光刻胶树脂量产并打破国外垄断的内资企业,预计量产规模位居行业前列。强力新材在PCB光刻胶树脂具有优势,2024年产量已超3000吨。徐州博康在半导体光刻胶单体方面产能较具优势。八亿时空2025年百吨级半导体KrF光刻胶树脂产线投产,进入产能示范阶段。国产主要企业情况如下表所示。

表4 国内光刻胶树脂主要企业布局进展
三、光引发剂市场格局
(一)产品概况
光引发剂是光刻胶的核心功能材料,占光刻胶总成本的10%-30%,其性能直接决定光刻胶的感光度、分辨率等关键指标。其中新型显示和半导体光刻胶用的光引发剂主要包括感光化合物和光致产酸剂两类。
感光化合物(PAC):指重氮萘醌酯化合物,主要用于线性酚醛树脂体系的G/I线光刻胶。感光化合物能在紫外或可见光区吸收特定波长能量,产生自由基、阳离子等活性物质,从而引发聚合交联固化,主要影响光刻胶的分辨率和感光度。
光致产酸剂(PAG):常称光酸,主要用于化学放大型光刻胶,涵盖KrF(聚对羟基苯乙烯树脂体系)、ArF(聚甲基丙烯酸酯树脂体系)及EUV光刻胶,常温下为固态。
半导体光刻胶用光引发剂属于“卡脖子”产品,海外进口依赖较重,不同品质之间价格差异巨大。从单价看,KrF光刻胶用PAG的价格在0.5-1.5万元/KG,而ArF光刻胶用PAG的价格在1.5万元/KG以上,最高端型号可达30万元/KG,是KrF用PAG的20-60倍。
(二)PCB光刻胶光引发剂
PCB光刻胶光引发剂以自由基型光引发剂为主,在干膜光刻胶中主要使用HABI(六芳基二咪唑),液态光刻胶(湿膜光刻胶、阻焊油墨)主要使用TPO(2,4,6-三甲基苯甲酰基-二苯基氧化膦)、184(1-羟基环己基苯基甲酮)、ITX(2-异丙基硫杂蒽酮)等通用性品种。TPO、184、ITX等通用产品技术门槛相对较低,已实现高度国产化并规模化出口。
海外PCB光刻胶光引发剂主要企业包括德国巴斯夫BASF、日本黑金化成、中国台湾优禘股份等。国内市场已基本实现自主供应,主要企业包括天津久日新材(A股)、常州强力新材(A股)、扬帆新材(A股)、天津汇仁恒通等,2024年三家企业光引发剂(包含非光刻胶用的所有类型在内)产量分别为1.99万吨、0.73万吨、0.4万吨,合计3.12万吨,占全国光引发剂总产量的53%。其中,强力新材的PCB光刻胶光引发剂(HABI)产量771.79吨,干膜光刻胶引发剂市场份额全球第一。
(三)显示光刻胶光引发剂
LCD光刻胶光引发剂领域,德国巴斯夫与日本艾迪科(ADEKA)并列为全球主要供应商。艾迪科在EUV光刻胶PAGs细分市场占据全球性能第一地位。国内规模化量产显示用光刻胶光引发剂/光敏剂的企业主要有强力新材、徐州大晶信息(久日新材控股)、斯坦得等企业已实现规模化量产。
(四)半导体光刻胶光引发剂
全球市场由德国巴斯夫BASF、日本黑金化成、日本绿化学Midori Kagaku、日本San-Apro(三洋化学与雅培合资)、日本富士和光、东洋合成Toyo Gosei等日欧企业主导。韩国美源商事在半导体级PAG市场占据重要份额。
国内布局企业包括苏州威迈芯材、久日新材、强力新材、扬帆新材、万润股份等。强力新材2024年半导体光刻胶光引发剂销量达到34.85吨,PAG系列光引发剂广泛应用于i线、KrF线半导体光刻胶领域,还可用于半导体封装材料领域。苏州威迈芯材的PAG已成功导入国内各大主流光刻胶企业,其ArF/KrF PAG等主力产品在中国市场实现累计百公斤级和吨级稳定批量交付。
四、光刻胶溶剂市场格局
光刻胶溶剂是光刻胶体系中含量占比最大的组分(通常占70-90%),核心功能为溶解树脂及光敏剂,形成均匀溶液以实现硅片表面的稳定涂布,同时调控光刻胶粘度以满足涂覆工艺要求,并在制程中承担清洗与脱水辅助作用。
光刻胶专用溶剂以电子级丙二醇甲醚醋酸酯(PGMEA,行业简称PMA)为主,占显示用光刻胶溶剂和半导体用光刻胶溶剂市场的80%-90%,辅以多元醇醚酯类溶剂形成体系化方案。其他溶剂种类繁多,包括丙二醇甲醚(PGME)、丙二醇二醋酸酯(PGDA)、二乙二醇丁醚(DB)、二乙二醇丁醚醋酸酯(DBA)、丙二醇甲醚(PM)、乙二醇二甲醚(EDM)、二乙二醇二丁醚(DBDG)、二乙二醇二甲醚(DMDG)、3-甲氧基丁醇乙酸酯(3MBA)、乳酸乙酯(EL)、甲基戊基酮(MAK)、γ-丁内酯(GBL)、甲基异丁基酮(MIBK)、乙酸乙酯、环戊酮、乙酸正丁酯和环己酮等。
光刻胶溶剂国产化率较高。在全球市场中,光刻胶PGMEA溶剂生产企业主要为布局电子化学品的精细化工龙头,包括三菱化学、杜邦、巴斯夫、伊士曼化工等。由于光刻胶溶剂制备壁垒较低,有较多国内化工企业涉足光刻胶溶剂业务,除3MBA外几乎所有溶剂已实现本土化供应。能够规模化生产光刻胶溶剂的企业包括华伦新材料(江苏)、江苏德纳化学(天音化工)、江苏百川股份(A股)、江苏怡达股份(A股)、江苏三木化工、滨州裕能电子材料、深圳普利凯(EEP、MMP为主)等,多数企业拥有电子级PMA产能。
五、光刻胶配套试剂市场格局
光刻胶配套试剂又称光刻辅助化学品或光刻工艺化学品,是由电子级化学品调配而成的功能性化学品,主要用于半导体与显示面板制造中的光刻工艺,按制程环节分为涂胶前处理的增粘剂(如六甲基二硅氮烷HMDS,用于提升光刻胶与基底的附着力)、涂胶后处理的边缘去除剂(用于清除晶圆边缘堆积的光刻胶)、曝光后处理的显影液、显影后及去胶后的清洗液/漂洗液(用于清除显影液残留、终止反应、防缺陷、保图形精度)、图形转移后处理的剥离液(用于去除残留光刻胶及刻蚀副产物),以及预润湿液、抗反射涂层溶剂等,如下表所示。
表5 光刻胶配套试剂产品类型及功能
半导体行业对超净高纯试剂的纯度要求相比显示面板、太阳能电池等其他行业最高,主要集中在SEMI G3-G5标准,与半导体产业技术发展需求相一致。
全球光刻胶主导企业均会提供光刻胶配套试剂,主要企业包括日本东京应化TOK、信越化学、JSR、德国默克、美国杜邦、韩国东进半导体等,在晶圆制造28nm以下工艺节点,国际企业占据主导地位。
国内先进封装领域所用光刻胶配套试剂供应商以国内企业为主,国内各家企业凭借不同的细分产品参与市场竞争。国内光刻胶配套试剂的主要企业可分为两类,一类是具备光刻胶量产能力并布局配套试剂的企业,包括彤程新材(A股)、上海新阳(A股)、晶瑞电材(A股)、飞凯材料(A股)、艾森股份(A股)等;另一类是布局湿电子化学品的供应商,在光刻胶配套试剂实现突破,如江化微(A股)、安集科技(A股)、西陇科学(A股)、江阴润玛股份、杭州格林达(A股)、湖北兴发集团(A股)等。
——增粘剂。代表产品为电子级六甲基二硅烷胺(HMDS),海外主要生产企业有美国杜邦、德国默克(收购慧瞻科技Versum Materials)、美国亚什兰Ashland、台湾联仕,以及东京应化、信越化学等日本企业。亚什兰在电子级HMDS原料供应中占据主导地位。中国大陆公司开始推出商用先进封装光刻胶用增粘剂产品,但在前道晶圆制造(尤其是28nm及以下逻辑/存储芯片)仍基本依赖进口。国产布局企业包括新亚强(A股)、南大光电(A股)等。
——显影液、剥离液。对于KrF正胶而言,一般使用浓度为2.38%的四甲基氢氧化铵(TM国内TMAH显影液龙头,已实现进口替代并出口。其他显影液、剥离液主要布局企业包括晶瑞电材、彤程新材、安集科技、江化微、飞凯材料、上海新阳、西陇科学、江阴润玛股份、兴发集团等。
深企投产业研究院简介
深企投产业研究院是深企投集团旗下的高端智库,聚焦产业发展,服务区域经济,致力于为各地政府和园区提供产业发展落地方案。主营业务包括十五五规划、产业规划、产业链招商策略、项目策划包装、项目评估等。产业研究院拥有来自北大、人大、南开、中大等经济学背景的产业研究专家,拥有长期跟踪研究区域经济和战略性新兴产业的产业研究团队,已为珠三角、长三角、海西、西南、西北等多个地区完成了数百个规划咨询和产业研究项目。
文章来源:深企投研究 官微
- 收藏




